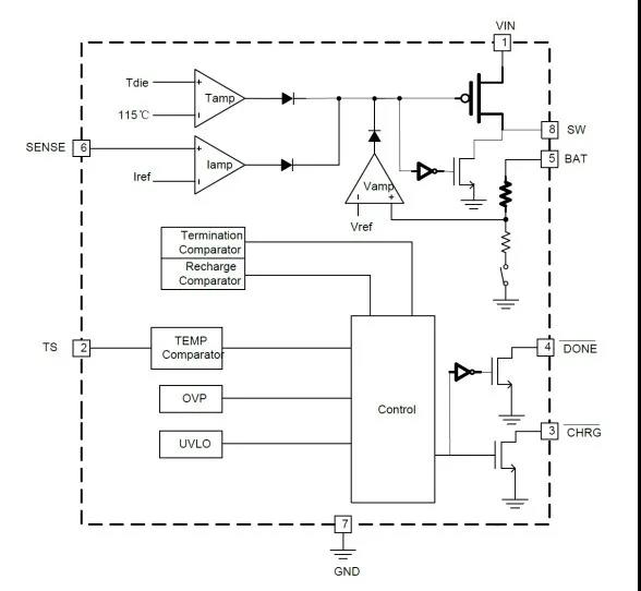
上一篇咱们讲到单节锂电池开关型充电的应用解决方案,今天咱们来聊下多节锂电池的充电应用方案,多节锂电池的应用现在越来越广泛,如儿童车, 扫地机,筋膜枪等大部分马达驱动类场合,本篇文章主要是描述了1-3节锂电池降压型充电NLC41801/NLC41802/NLC41803系列。最大充电电流 2.5A,高达 30V 耐压的 1-3 节锂电池充电芯片NLC41801,NLC41802,NLC41803 分别是针对 1,2,3 节锂电池的降压型开关式充电应用,充电电流高达 2.5A,24V 的输入 OVP 保护。该芯片采用同步整流 BUCK 结构,CC/CV 模式充电,涓流充电。此系列产品脚位兼容度很高,仅 4 号 PIN 脚位有所差异,便于客户的 layout。此系列产品输入端是宽电压输入,适用于目前 PD3.0 协议的 9V,12V,20V 的适配器输入,输入输出的耐压都高达 30V,尤其适用于带有马达驱动类的产品,且能满足大容量电池的充电,有效减少充电时间,且效率高达93%,芯片工作温度较低,但需注意此系列目前无 NTC 功能,实际使用过程中,需将此 PIN 接到 GND。
NLC41802以上就是本期的全部内容了,本篇文章主要是讲了NLC4180X系列的产品, 附件会提供PCB文件,有兴趣的小伙伴可以咨询我司的销售人员和工程人员! 下一个系列咱们再聊聊2节锂电池升压型开关式充电,敬请期待!